Manejo del aneurisma de aorta abdominal sintomático no roto: últimos adelantos
pp. 225-230
DOI:
https://doi.org/10.7775/rac.v91.i3.20636Palabras clave:
Aneurisma de aorta abdominal sintomático no roto, Inflamación, Cirugía abierta, Reparación endovascular del aneurismaResumen
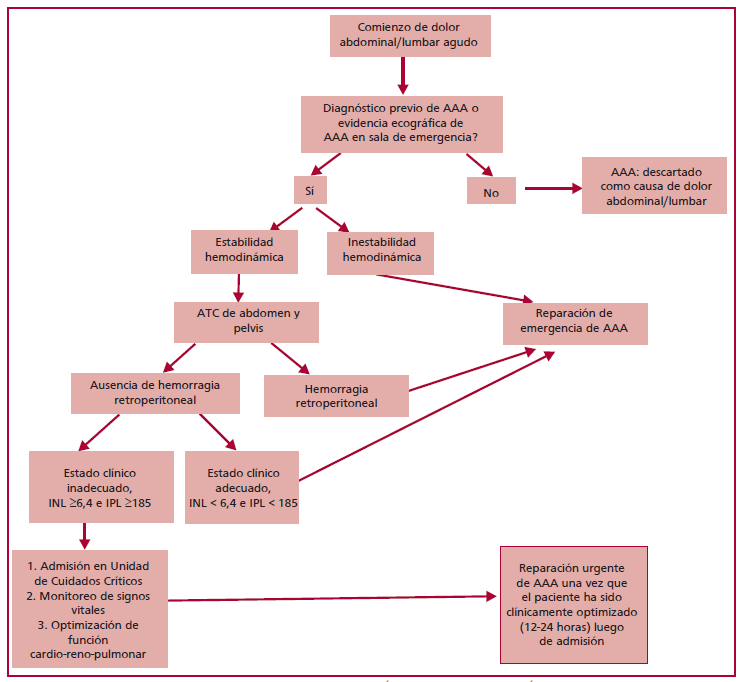
El aneurisma de aorta abdominal (AAA) sintomático no roto es una patología que involucra a aquellos pacientes con AAA intacto, pero que presentan dolor abdominal y/o lumbar atribuido al aneurisma. Esta forma de presentación clínica es potencialmente mortal dado que su etiopatogenia comprende cambios agudos en la pared aórtica, incluyendo inflamación, lo que incrementa la probabilidad de ruptura inminente. Está claro que estos pacientes deben ser derivados a reparación del AAA. Sin embargo, el momento de la intervención es controvertido. Por lo tanto, el objetivo del presente trabajo fue revisar la información actualizada sobre el abordaje diagnóstico-terapéutico del AAA sintomático no roto.
Cómo citar este artículo:
Garagoli FD, Fernández Recalde ML, Izaguirre AM. Manejo del aneurisma de aorta abdominal sintomático no roto: últimos adelantos. Rev Argent Cardiol 2023;91:225-230. http://dx.doi.org/10.7775/rac.es.v91.i3.20636
Descargas
Publicado
Número
Sección
Licencia
Derechos de autor 2023 Revista Argentina de Cardiología

Esta obra está bajo una licencia internacional Creative Commons Atribución-NoComercial-CompartirIgual 4.0.








